SandBox
Dataflowoverview
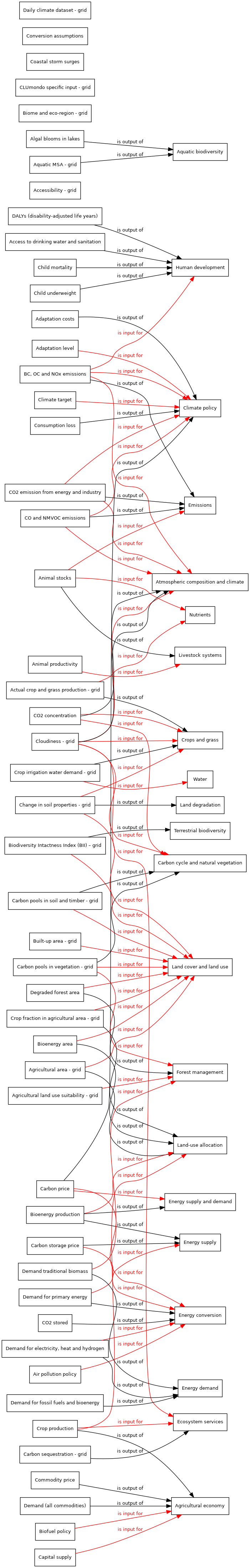
| format=graph | graphcolor=yes | graphlink=yes | graphlabel=yes | nodeshape=box | arrowdirection=RL | graphsize=3000,3000 | limit=200 }}
query only modelcomponents
0
query modelcomponents including drivers
0
Variable overview

Refs
gebruik drivers
[[Adaptation level]], count =21
[[Air pollution policy]], count =21
[[Animal productivity]], count =21
[[Biofuel policy]], count =21
[[Built-up area - grid]], count =21
[[Capital supply]], count =21
[[Climate target]], count =21
[[Domestic climate policy]], count =21
[[Energy efficiency technology]], count =21
[[Energy intensity parameters]], count =21
[[Energy policy]], count =21
[[Energy resources]], count =21
[[Equity principles]], count =21
[[Feed conversion]], count =21
[[Fertiliser use efficiency]], count =21
[[Forest plantation demand]], count =21
[[Fraction of selective logging]], count =21
[[GDP per capita]], count =21
[[GDP per capita - grid]], count =21
[[GINI coefficient]], count =21
[[Harvest efficiency]], count =21
[[Increase in irrigated area - grid]], count =21
[[Irrigation conveyance efficiency]], count =21
[[Irrigation project efficiency]], count =21
[[Irrigation system]], count =21
[[Labour supply]], count =21
[[Learning rate]], count =21
[[Lifestyle parameters]], count =21
[[Livestock rations]], count =21
[[Manure spreading fraction]], count =21
[[Population]], count =21
[[Population - grid]], count =21
[[Preferences]], count =21
[[Private consumption]], count =21
[[Production system mix]], count =21
[[Protected area - grid]], count =21
[[Sector value added]], count =21
[[Taxes and other additional costs]], count =21
[[Technological change (crops and livestocks)]], count =21
[[Technology development of energy conversion]], count =21
[[Technology development of energy supply]], count =21
[[Timber demand]], count =21
[[Trade policy]], count =21
[[Trade restriction]], count =21
[[Urban population fraction]], count =21
Get IMAGE component of Drivers
| Agricultural economy |
| Climate policy |
| Ecosystem services |
| Energy conversion |
| Energy demand |
| Energy supply |
| Flood risks |
| Forest management |
| Human development |
| Land-use allocation |
| Livestock systems |
| Nutrients |
| Water |
Test van Rineke
- propertytest
3
- Application property test
- geen property:
- wel property: DOE IETS
- infoboxtest
- Energy conversion: Doe iets
- Hoogwijk, 2004 : doe niets
- subpagetest:
- subpagevalue: 8
- pagevalue: 0
- infoboxrtest:
- Energy conversion: 1
- Energy conversion/Description: 1
Footnote test
Just testing if we can make footnotes[1].
Overzicht computer models
All core computer models described in this wiki
All associated computer models described in this wiki
Overview of all Templates
- ↑ if this works, it can be done